为深入学习贯彻习近平生态文明思想,贯彻落实习近平总书记关于青年工作的重要思想和关于生态保护工作的重要论述精神,切实加强广大青年思想引领和生态文明价值观培育,由共青团甘肃省委、省教育厅、省人力资源和社会保障厅、省生态环境厅、省自然资源厅、省科技厅、省农村农业厅、省水利厅、省林业和草原厅、人行甘肃省分行、兰州大学、省青联、省学联联合主办的第二届甘肃省青年生态文明创新创业大赛于近日圆满结束。
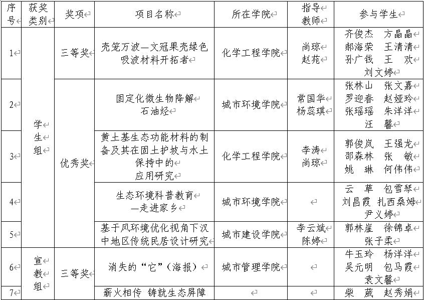
经校团委组织申报,beat365多支团队荣获奖项如下:


校团委将坚持以习近平新时代中国特色社会主义思想为指导,将习近平生态文明思想作为思想指引和行动指南,加强对获奖项目的后续指导服务,推动大赛成果转化,引导和培育beat365广大青年学生成为生态文明建设的生力军,为建设美丽甘肃,践行习近平生态文明思想贡献力量。
撰稿:马亮 审核:王道静