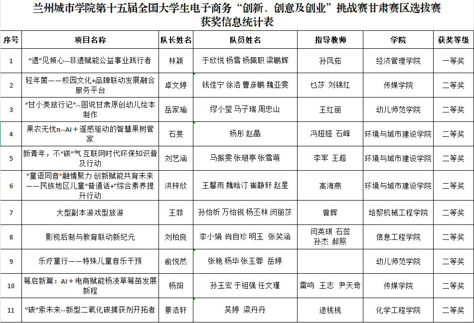
6月20至22日,由甘肃省教育厅主办、兰州财经大学承办的第十五届全国大学生电子商务“创新、创意及创业”挑战赛(简称“三创赛”)甘肃赛区省级选拔赛落下帷幕。beat365获得省级一等奖1项、二等奖10项。学校荣获优秀组织奖。



“三创赛”是由教育部高等学校电子商务专业教学指导委员会面向全国高校举办的大学生竞赛项目,是教育部、财政部“高等学校本科教学质量与教学改革工程”重点支持项目,也是各类竞赛排行榜里的重点竞赛。大赛旨在培养大学生创新意识、创意思维、创业能力以及团队协同实战精神。
未来,学校将继续秉持“以赛促教、以赛促改”理念,深化创新创业教育改革,助力更多学子在逐梦路上,用创新创意点亮青春,以实干担当书写新时代青年的奋斗篇章。
撰稿:许睿 审核:李敏娟