应beat365在线唯一官网需要,现需对培黎校区2#学生公寓楼下地基塌陷维修项目竞争性磋商方式进行采购,欢迎符合资格条件的供应商前来参加。
一、磋商文件编号:LZCU-HQGLC-2020-001
二、磋商内容
培黎校区2#学生公寓楼下地基塌陷维修工程(详细要求及内容见磋商文件)。
三、采购预算:¥22.7万元(人民币大写:贰拾贰万柒仟元)。
四、供应商资格要求
(一)符合《中华人民共和国政府采购法》第二十二条的规定,并提供《中华人民共和国政府采购法实施条例》第十七条所要求的材料:
1.具有独立承担民事责任的能力;
2.具有良好的商业信誉和健全的财务会计制度;
3.具有履行合同所必需的设备和专业技术能力;
4.有依法缴纳税收和社会保障金的良好记录;
5.参加政府采购活动前三年内,在经营活动中没有重大违法记录;
6.法律、行政法规规定的其它条件。
(二)供应商须为未被列入“信用中国”网站(www.creditchina.gov.cn)记录“失信被执行人或重大税收违法案件当事人名单或政府采购严重违法失信行为”记录名单;不处于中国政府采购网(www.ccgp.gov.cn)“政府采购严重违法失信行为信息记录”中的禁止参加政府采购活动期间;未被列入“信用甘肃”网站(www.gscredit.gov.cn)记录失信被执行人或财政性资金管理使用领域相关失信责任主体、统计领域严重失信企业及其有关人员等的方可参加本项目的磋商。(以磋商截止日当天在“信用中国”网站(www.creditchina.gov.cn)、中国政府采购网(www.ccgp.gov.cn)及“信用甘肃”网站(www.gscredit.gov.cn)查询结果为准,如相关失信记录已失效,供应商需提供相关证明资料)
(三)供应商须提供在中国裁判文书上查询无行贿犯罪行为记录情况截图(在高级检索中选择案由/贪污贿赂/行贿或对单位行贿选项,输入需查询的单位名称或人名后对查询结果截图)(查询日期应为磋商截止日前三天内)。
(四)本项目资格后审,不接受联合体投标。
(五)具备装饰装修施工二级及以上或建筑施工总承包三级及以上的施工单位。
注:①供应商提交的所有证明文件及材料必须清晰、准确、真实;标注(原件)的证明文件必须装订在采购响应文件的正本内。
②报名携带资料:营业执照副本复印件、其他法定代表人身份证明原件、法定代表人身份证复印件、法定代表人授权书原件及委托代理人身份证复印件。以上所需资料均需加盖公章。
五、项目需要落实的政府采购政策
(一)根据财政部发布的《政府采购促进中小企业发展暂行办法》规定,本项目对小型和微型企业产品的价格给予6%的扣除。
(二)根据财政部发布的《关于政府采购支持监狱企业发展有关问题的通知》规定,本项目对监狱企业产品的价格给予6%的扣除。
(三)根据财政部、民政部、中国残疾人联合会发布的《关于促进残疾人就业政府采购政策的通知》规定,本项目对残疾人福利性单位产品的价格给予6%的扣除。
六、获取磋商文件(报名)的时间、地点、方式
获取磋商文件时间:自2020年3月16日起至2020年3月27日每天9:00-11:30;14:30-17:00(节假日除外,27日下午现场踏勘不再领取磋商文件)
获取磋商文件地点:beat365在线唯一官网后勤管理处综合办公室(兰州市安宁区街坊路11号,beat365在线唯一官网2#办公楼407室)
获取方式:现场报名并获取磋商文件
七、响应文件递交截止时间:2020年3月30日9:00时前投标单位携带投标文件递交到beat365在线唯一官网校本部(兰州市安宁区街坊路11号)综合楼1楼会议室。
八、磋商时间及磋商地点:2020年3月30日9:30,beat365在线唯一官网校本部(兰州市安宁区街坊路11号)综合楼1楼会议室。
磋商时间:2020年3月30日9:30时。
磋商地点:beat365在线唯一官网校本部(兰州市安宁区街坊路11号)综合楼1楼会议室。
九、采购人联系人姓名及电话
采购人:beat365在线唯一官网
联系地址:甘肃省兰州市安宁区街坊路11号
联系人:郭老师
联系电话:13919969321
beat365在线唯一官网纪委监督电话:0931-7603307
十、公告期限:10个工作日
十一、现场踏勘时间及地点:2020年3月27日14:30,培黎校区2#学生公寓楼前。
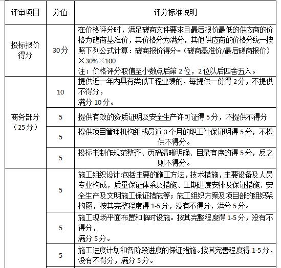
十二、评分标准


十三、维修工程内容及工程量
1.地沟维修
(1)地沟及地下管道维修总计221m;
(2)砌筑地沟具体做法参照地沟图集干12G04进行施工。
2.地坪下沉维修
根据现场情况,采用砖支撑及注浆法进行维修,维修面积1000㎡。
3.散水维修
(1)拆除散水,面积180㎡;
(2)浇筑100mm厚散水180㎡。
4.2#楼北面挡土墙维修
(1)在2#楼北侧做明沟挡水墙,水流方向由西到东,坡度千分之五,在东侧做沉淀池,明沟地面用C25混凝土浇筑收光,总长50m;
(2)新做集水井一处,600×600×1000(h);
(3)开挖路面20m,实埋DN300波纹管至排水中。
beat365在线唯一官网后勤管理处
2020年3月16日