一、项目信息
采购人:beat365在线唯一官网
项目名称:图书馆数字资源采购
拟采购的货物或服务的说明:图书馆2021年数字资源采购(具体要求详见附件)
拟采购的货物或服务的预算金额:170万元
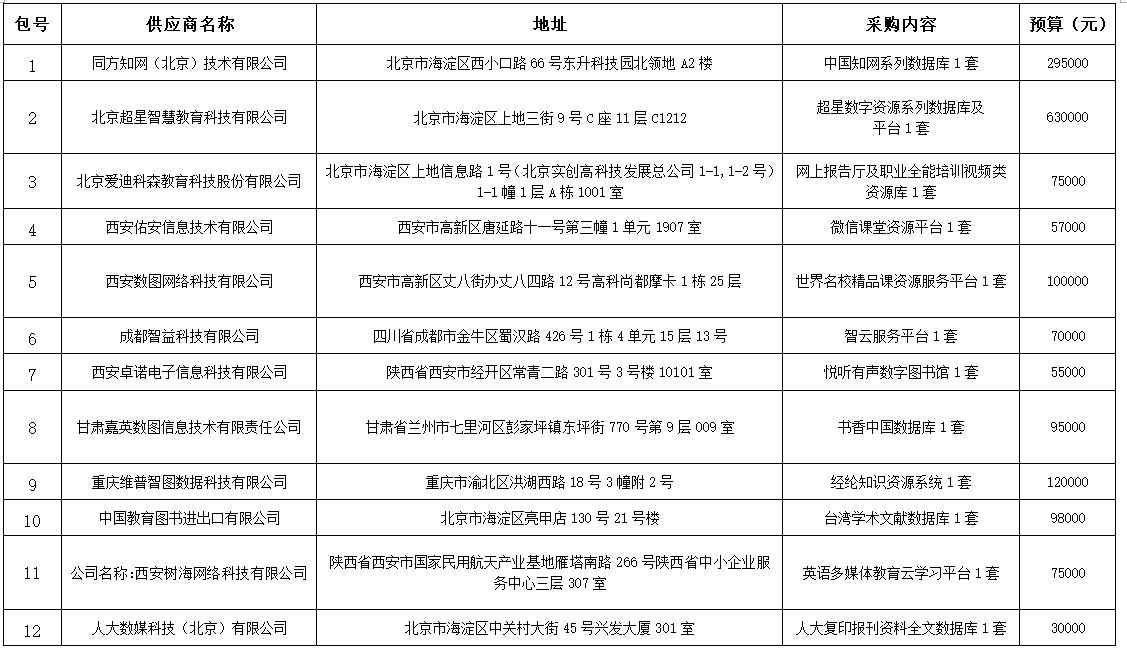
采用单一来源采购方式的原因及说明:beat365图书馆2021年数字资源项目包括12个数字资源库,提供者均为独家经销,为国内唯一供货商,符合单一来源采购条件,特此申请单一来源方式采购。
二、拟定供应商信息
详见附件(供应商名称及地址)
三、公示期限
2021-06-23至2021-06-29
四、其他补充事宜:
五、联系方式
1.采购人
联 系 人:王老师
联系地址:甘肃省兰州市安宁区街坊路11号
联系电话:0931-5108375
2.财政部门
联 系 人:甘肃省财政厅政府采购监督处
联系地址:兰州市城关区东岗西路696号
联系电话:0931-8899926
3.采购代理机构
联 系 人:冯登明
联系地址:兰州市安宁区北滨河西路通达街3号雁京罗马商务大厦24层
联系电话:18919067269
联系地址:兰州市安宁区北滨河西路通达街3号雁京罗马商务大厦24层
联系电话:18919067269
