(交易编号:D01-12620000224333349J-20210716-033699-8)
甘肃合众恒美项目管理有限公司受beat365在线唯一官网委托对beat365在线唯一官网2021-2022学年教材采购项目以公开招标方式进行招标,欢迎符合资格条件的投标人前来参加投标。
一、项目名称:beat365在线唯一官网2021-2022学年教材采购项目
二、项目编号:GSHZHM-2021-013
三、预算金额:教材折扣不高于78%(即数值不大于78%)
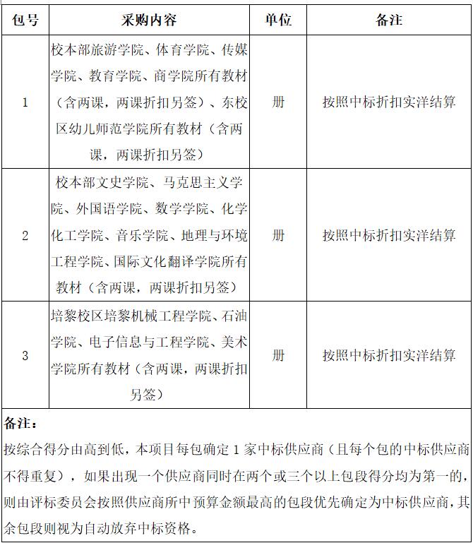
四、项目概况:本项目共计三个标段

合同履行期限:详见招标文件。
五、投标人资格要求:
(一)投标人须符合《中华人民共和国政府采购法》第二十二条的规定,并提供《中华人民共和国政府采购法实施条例》第十七条所要求的材料:
1.在中华人民共和国境内注册,具有营业执照、税务登记证、组织机构代码证或企业“三证合一”只需提供营业执照复印件并加盖公章;
2.近三个月缴纳税收的有效票据凭证(复印件加盖公章);
3.近三个月缴纳社保资金的有效票据凭证(复印件加盖公章);
4.由会计事务所出具的 2019 年度或 2020 年度完整的财务审计报告(复印件加盖公章,当年新成立的公司或上年度财务审计报告还未审计完成需提供银行资信证明或财务报表);
5.参加政府采购活动前三年内,经营活动中没有重大违法记录书面声明函(原件加盖公章)。
(二)供应商须为未被列入“信用中国”网记录失信被执行人或重大税收违法案件当事人名单或政府采购严重违法失信行为记录名单;或不处于中国政府采购网政府采购严重违法失信行为信息记录中的禁止参加政府采购活动期间;或未被列入“信用甘肃”网站记录失信被执行人或财政性资金管理使用领域相关失信责任主体、统计领域严重失信企业及其有关人员等的方可参加本项目的投标。在“信用中国”网站(www.creditchina.gov.cn)、中国政府采购网(www.ccgp.gov.cn)或“信用甘肃”网站(www.gscredit.gov.cn)查询结果为准,需提供的证明材料必须有信用截图或者信用报告。如相关失信记录已失效,供应商需提供相关证明资料(查询时间为本项目招标公告发布之日起至投标截止时间前);
(三)供应商须具有国家新闻出版署签发的《出版物经营许可证》,两年之内没有经营非法出版物的记录;
(四)供应商须具备直接采集图书(无中间环节)的能力和实力,能保证涵盖beat365各学科所用图书的采集供应;
(五)本项目不接受联合体投标。
六、获取招标文件的时间、地点、方式:
1、获取招标文件的时间:
2021 年 7 月 19 日 00:00 至 2021 年 7 月26 日00:00;招标文件中规定的“我要投标”的起止时间要求如下:网上我要投标的截止时间为招标文件规定的截止时间,(规定时间为n×24 小时,n≧5)。
2、获取招标文件的地点:
甘肃省公共资源交易网(http://ggzyjy.gansu.gov.cn/)
获取招标文件的方式:
通过甘肃省公共资源交易网(http://ggzyjy.gansu.gov.cn/)免费下载或查阅招标文件。拟参与本项目的潜在投标人需先在甘肃省公共资源交易网上注册,获取“用户名+密码+验证码”,以软认证方式登录;也可以用数字证书(CA)方式登录。这两种方式均可进行“我要投标”等后续工作。详见《甘肃省公共资源交易网》首页“下载中心”中“电子服务系统v2.0电子版操作说明”。
七、投标文件递交截止时间及地点、开标时间及地点:
受疫情影响,该项目通过“甘肃省公共资源交易局网上开评标系统”(http://121.41.35.55:3010/OpenTender/login)进行,请供应商在(开标时间) 前登录系统,下载“投标文件固化工具”、“网上开评标系统使用帮助”和“固化后的招标文件”,并按照“网上开评标系统使用帮助”来固化您的投标文件,并完成网上投标(上传已固化投标文件的文件 HASH编码)和开标操作,若在开标截止时间前没有网上投标(上传已固化投标文件的文件 HASH编码)则视为放弃投标。
1、递交截止时间:2021年 8 月 12 日09时00分(北京时间);
2、递交地点:甘肃省公共资源交易局网上开标系统;
3、开标时间:2021年 8 月 12 日 9 时00分(北京时间);
4、开标地点:甘肃省公共资源交易局第二电子开标厅(电子开标厅)
投标方式:本项目采用网上电子投标方式,不接受现场递交的纸质及电子投标文件,投标人将固化的电子投标文件(含其对应的哈希值)按招标文件要求成功上传提交到“甘肃省公共资源交易局网上开标系统” (http://121.41.35.55:3010/OpenTender/)。对迟于投标截止时间提交电子投标文件哈希值的将不予接受。
八、采购信息发布
九、联系方式:
1、采购人信息
名 称:beat365在线唯一官网
地 址:beat365在线唯一官网校本部(兰州市安宁区街坊路11号)
联系方式:0931-5108375
2、采购代理机构信息
名 称:甘肃合众恒美项目管理有限公司
地 址:兰州市城关区拱星墩街道段家滩路108-1号楼
3、项目联系方式
项目联系人:王工
电 话:18919123058