甘肃安宇工程造价咨询有限公司受beat365在线唯一官网的委托,对beat365在线唯一官网互联网+支教服务专用教室升级改造以公开招标方式进行采购,评标小组于2021年8月4日确定中标结果,现将中标结果公布如下:
一、招标文件编号:AY-2021-DL035
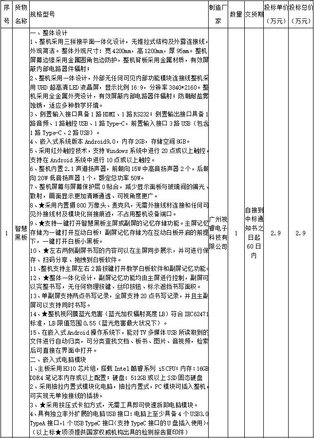
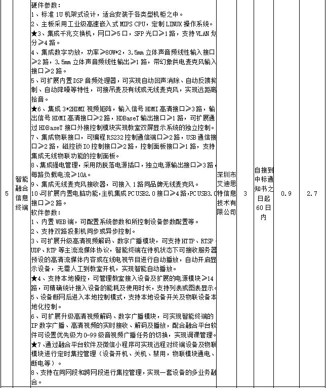
二、招标内容:








三、采购预算:30.9万元
四、定标日期:2021年8月4日
五、招标公告日期:2021年7月15日
六、中标供应商名称及中标金额、联系人及联系方式:
中标供应商名称:甘肃森荣建设工程有限公司
中标金额:30.7万元
大写:叁拾万零柒仟元整
详细地址:甘肃省兰州市兰州新区中川镇史喇口村
联系人及联系方式:彭雪萍 0931-2607713
七、评标小组成员名单:
何力平、王炜、邵莉、施茂珍、徐刚
八、采购人:beat365在线唯一官网
地 址:兰州市安宁区街坊路11号
采购联系人:王老师
采购联系电话:0931-5108375
招标代理机构:甘肃安宇工程造价咨询有限公司
详细地址:兰州市七里河区兰州中心写字楼2121室
联 系 人:胥宜杉 蒋天伟
电话/传真:0931-4809520 18093112337 15693120756
十、公示期:1个工作日。
2021年8月5日