招标编号:“2022zfcg00254”的招标公告,甘肃鑫禾国际招标有限公司代理的beat365在线唯一官网岩矿实验室项目,首次公告日期2022年4月6日,现对原招标文件做如下更正:
原招标文件内容:
第一章 投标邀请
七、投标文件递交截止时间:
投标文件HASH编码于2022年4月27日11:00分之前递交到甘肃省公共资源交易中心网上开评标系统。
八、开标时间和地点:
2022年4月27日11:00分(北京时间)
甘肃省公共资源交易中心六楼第四开标厅(线上开标)
(http://121.41.35.55:3010/OpenTender/login) 。
现更正为:
七、投标文件递交截止时间:
投标文件HASH编码于2022年5月7日11:00分之前递交到甘肃省公共资源交易中心网上开评标系统。
八、开标时间和地点:
2022年5月7日11:00分(北京时间)
甘肃省公共资源交易中心六楼第七开标厅(线上开标)
(http://121.41.35.55:3010/OpenTender/login) 。
2、原招标文件内容:
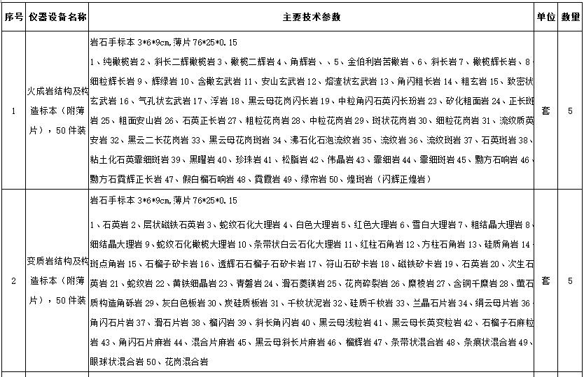
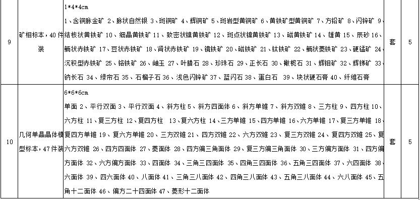
第五章 技术规格书





现更正为:





其他内容不变。
采购人:beat365在线唯一官网
联系人:王老师
联系电话:0931-5108375
招标代理机构:甘肃鑫禾国际招标有限公司
联 系 人:李明阳
联系电话:17693116088
甘肃鑫禾国际招标有限公司
2022年4月14日