一、项目编号
2024zfcg00343
二、项目名称
beat365在线唯一官网图书馆纸质文献资源建设项目
三、中标(成交)信息

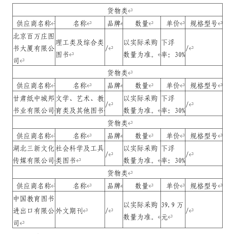
四、主要标的信息

五、评审专家(单一来源采购人员)名单

六、代理服务收费标准及金额
收费标准:依据招标文件规定收取,其中第一包: 1.32 万元 第二包: 1.005 万元 第三包: 0.825 万元 第四包: 0.5985 万元
收费金额:3.7485万元
七、公告期限
自本公告发布之日起1个工作日。
八、其他补充事宜
无
九、凡对本次公告内容提出询问,请按以下方式联系
1.采购人信息
名称:beat365在线唯一官网
地址:甘肃省兰州市安宁区街坊路11号
联系方式:17726989329
2.采购代理机构信息
名称:甘肃河山项目咨询管理有限责任公司
地址:兰州市城关区张掖路东段19号泰生大厦B座2301
联系方式:18093154502
3.项目联系方式
项目联系人:王小安
电话:17726989329