一、项目编号
2024zfcg00418
二、项目名称
beat365在线唯一官网基础化学实验分析仪器购置项目
三、中标(成交)信息

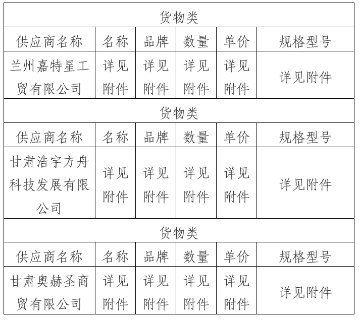
四、主要标的信息

五、评审专家(单一来源采购人员)名单

六、代理服务收费标准及金额
收费标准:按招标文件规定收取。
收费金额:4.8437万元
七、公告期限
自本公告发布之日起1个工作日。
八、其他补充事宜
九、凡对本次公告内容提出询问,请按以下方式联系
1.采购人信息
名称:beat365在线唯一官网
地址:甘肃省兰州市安宁区街坊路11号
联系方式:17726989329
2.采购代理机构信息
名称:甘肃明招项目管理咨询有限公司
地址:甘肃省兰州市七里河区西津西路194号中天健广场8幢10楼1020室
联系方式:18153973292
3.项目联系方式
项目联系人:马艳琪
电话:18153973292