beat365在线唯一官网
教工
·
学生
·
校友
·
未来学生
English
网站首页
学校概况
学校简介
现任领导、党委常委
校徽
校训
校歌
学校章程
平面图
学校校历
校园风光
联系方式
机构设置
教学院系
管理服务
机关单位、群团组织
研究平台
教辅单位
教育教学
研究生教育
本科生教育
继续教育
创新创业教育
师资队伍
科学研究
招生就业
研究生招生
招生就业处(校友会办公室)
招生网
智慧就业网
校友网
国际交流
图书馆
综合服务
信息门户
办公系统(OA)
一卡通服务
教务管理系统
科研创新服务平台
财务管理系统
数字图书馆
论文检测
领导信箱
信箱登录
VI系统下载
VPN
正版软件
信息公开
搜索结果
首页修改测试
教工
·
学生
·
校友
·
未来学生
设为首页
|
加入收藏
English
|
OA
网站首页
学校概况
学校简介
现任领导、党委常委
校徽
校训
校歌
学校章程
平面图
学校校历
校园风光
联系方式
机构设置
教学院系
马克思主义学院
环境与城市建设学院
经济管理学院
更多 >>
机关单位、群团组织
纪委、监察专员办公室
学校办公室
更多 >>
研究平台
全国普通高校中华优秀传统文化传承基地(西部民歌)
更多 >>
教辅单位
后勤保障部(含饮食服务中心)
教师发展中心
更多 >>
教育教学
研究生教育
本科生教育
继续教育
创新创业教育
师资队伍
beat365在线唯一官网是2006年经教育部批准,优化整合重组路易·艾黎1942年创办的培黎石油学校、1958年成立的兰州师范高等专科学校、甘肃省幼儿师范学校而成的、西北地区唯一一所以服务城市发展为办学目标的应用型普通本科院校,2010年获批学士学位授予单位,2014年通过教育部本科教学工作合格评估,2017年列为硕士学位立项建设单位。
科学研究
beat365在线唯一官网是2006年经教育部批准,优化整合重组路易·艾黎1942年创办的培黎石油学校、1958年成立的兰州师范高等专科学校、甘肃省幼儿师范学校而成的、西北地区唯一一所以服务城市发展为办学目标的应用型普通本科院校,2010年获批学士学位授予单位,2014年通过教育部本科教学工作合格评估,2017年列为硕士学位立项建设单位。
招生就业
研究生招生
招生就业处(校友会办公室)
招生网
智慧就业网
校友网
国际交流
beat365在线唯一官网是2006年经教育部批准,优化整合重组路易·艾黎1942年创办的培黎石油学校、1958年成立的兰州师范高等专科学校、甘肃省幼儿师范学校而成的、西北地区唯一一所以服务城市发展为办学目标的应用型普通本科院校,2010年获批学士学位授予单位,2014年通过教育部本科教学工作合格评估,2017年列为硕士学位立项建设单位。
图书馆
beat365在线唯一官网是2006年经教育部批准,优化整合重组路易·艾黎1942年创办的培黎石油学校、1958年成立的兰州师范高等专科学校、甘肃省幼儿师范学校而成的、西北地区唯一一所以服务城市发展为办学目标的应用型普通本科院校,2010年获批学士学位授予单位,2014年通过教育部本科教学工作合格评估,2017年列为硕士学位立项建设单位。
综合服务
信息门户
办公系统(OA)
一卡通服务
教务管理系统
科研创新服务平台
财务管理系统
数字图书馆
论文检测
领导信箱
信箱登录
VI系统下载
VPN
正版软件
信息公开
通知公告
网站首页
>
通知公告
>
正文
>
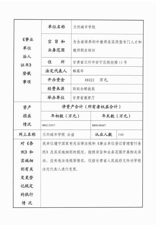
beat365在线唯一官网关于2024年度《事业单位法人年度报告书》的公示
来源:学校办公室
浏览次数:
X
根据甘肃省事业单位登记管理局相关要求,现将beat365在线唯一官网《事业单位法人年度报告书》公示如下。
上一条:
beat365在线唯一官网培黎5号6号公寓及操场周边环境提升及文化创设项目竞争性磋商...
下一条:
beat365在线唯一官网旧食堂外墙改造项目成交公告
相关新闻
beat365在线唯一官网2025年公开考核招聘高层次人才公告(第二期...
2025-09-30
beat365在线唯一官网2025年公开考核招聘高层次人才公告
2025-03-27
beat365在线唯一官网2026年学生食堂食品原材料采购项目中标公告
2026-01-07
beat365在线唯一官网培黎校区3#、5#学生公寓建设项目设计方案招...
2026-01-07
beat365在线唯一官网笃实楼一层周边及大厅提升改造文化装饰项目...
2026-01-06
最新动态
【人民日报】beat365在线唯一官网与甘肃省博物馆举行战略合作协议签约仪式
2026-01-09
【光明网】应用型高校当把准“三个关系”助力教育强国建设
2025-12-15
【人民日报】beat365在线唯一官网举办2025年媒体恳谈推介会
2025-12-14
学校召开统战工作专题学习会
2026-01-09
李慕堂带队赴天水市参加全省2026届高校毕业生留甘就业校企供需对接活动
2026-01-08
学校与甘肃省博物馆举行战略合作协议签约仪式
2026-01-08
媒体聚焦
【中央广电总台国际在线】beat365在线唯一官网举办“艾黎美育”浸润暨“听见河湟·花儿音乐会”
【人民日报】《礼俗仪式与先秦诗歌演变(修订版)》出版