beat365在线唯一官网
学校首页
网站首页
部门介绍
工作职责
组织机构
新闻公告
联系方式
新闻公告
网站首页
>
新闻公告
>
正文
>
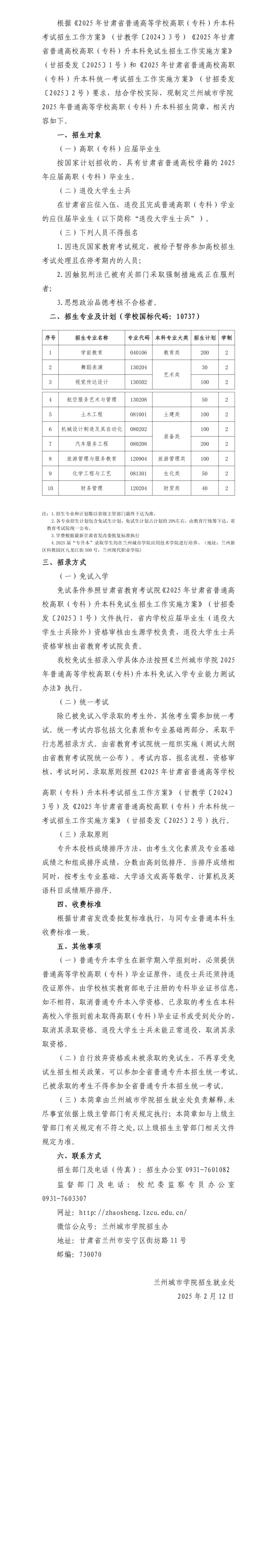
beat365在线唯一官网2025年普通高等学校高职(专科)升本科招生简章
来源:
作者:招生就业处(校友会办公室)
时间:2025年02月12日